Stomatology ›› 2025, Vol. 45 ›› Issue (10): 765-770.doi: 10.13591/j.cnki.kqyx.2025.10.008

• Dental Education • Previous Articles     Next Articles

Teaching evaluation of immersive stomatological humanistic courses empowered by on-site teaching mode in museums

DOU Geng1,2, LIU Jiani1,3, YU Jing2, HOU Rui1,4, YANG Ning1, DING Feng1,5, WU Li’an6, ZHAO Yimin1,2,4()   

  1. State Key Laboratory of Oral & Maxillofacial Reconstruction and Regeneration, National Clinical Research Center for Oral Disease, School of Stomatology, the Air Force Medical University, Xi’an 710032, China
  • Received:2025-01-25 Online:2025-10-28 Published:2025-10-23

Abstract:

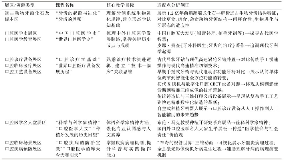
This study innovatively incorporates on-site teaching with the International Museum of Stomatology into the curriculum to establish an immersive and intuitive teaching mode, promoting education from both theoretical and practical dimensions. The teaching effect is comprehensively evaluated to explore the pathway to optimization. Multi-dimensional questionnaires are designed to collect feedback data from students on teaching satisfaction, knowledge mastery, professional identity, and humanistic literacy perception, followed by in-depth quantitative and qualitative analyses. The results demonstrate that this teaching mode significantly enhances literacy, playing a critical role in helping stomatological students fully understand professional knowledge and humanistic connotations while substantially improving their professional identity. This teaching mode gives a direction for innovative stomatological education, holds significant importance for cultivating stomatological professionals with both clinical skills and humanistic literacy, possessing substantial potential for promotion, application, and further refinement.

Key words: International Museum of Stomatology, on-site teaching, stomatological humanities, medical education, teaching research

CLC Number: